Copyright © 中国新时代教育 蜀ICP备2021005531号
时光知味,岁月沉香;心若向阳,次第花开;稼穑蓬勃,梦想熠熠。2023年,在工作室领衔人傅洪成老师的精心指引下,明安丽工作站7名成员勤奋学习、刻苦钻研、锐意进取,完成了年初预定的读书、研究等任务,通过理论学习、线上线下研讨、参加竞赛等得到了锻炼和提高。
一是扎根课堂,携手深耕。聚焦课堂,研究课堂,提高教育教学质量是工作站的重要任务之一。工作站根据《四川省傅洪成名师工作室职责及制度》要求,制定了更详细的工作计划,采取教师自学、集中学习、讨论交流等多种形式提升自身能力。青年成员们向课堂45分钟要质量,上好每一堂课,让学生喜闻乐听,提升学生学习语文的兴趣,进而提高学生的语文成绩。大家在听课、评课、研课教研交流中碰撞思维火花,聚群体智慧,寻找问题的有效解决策略,相互学习,相互借鉴,不断提高自己的教学水平。
二是抱团成长,沐光而行。本年度工作站全员参与了21次国家级、省级、市级的研修活动。这些学习交流活动,使工作站成员拓宽了视野、开阔了胸怀、增长了见识。工作室给我们提供了学习的平台,线上线下听课、讲座、研讨这些形式多样的活动让我们告别了独自学习的艰辛和枯燥。全体成员在每一次的培训中不断成长,获得较为明显的培训效果。
三是笃行致远,逐梦前行。各个成员制定自我发展规划,认真学习,提高理论素养,努力形成自己的课堂教学风格,积极从事科研,参加各类竞赛,充分发挥名师的带头、示范、引领作用,从而形成名优群体效应,实现优质教育资源的共享,通过教育教学研究,同时为学校的教学改革和发展提供了有益的经验和建议。
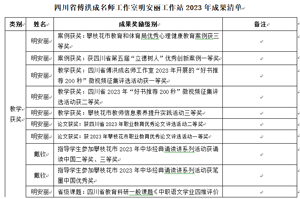
2023年1月-12月,明安丽工作站成员和青年成员先后进行示范课、骨干教师赛课、讲座合计20次,开展省级课题研究4个,论文发表11篇,各项荣誉合计6个,参与开发资源3个,教学成果获奖15个。
附表:








欢迎访问中国新时代教育
热点内容
Hot content
视频推荐
VIDEOS